Python – 29. časť Vulkan prakticky
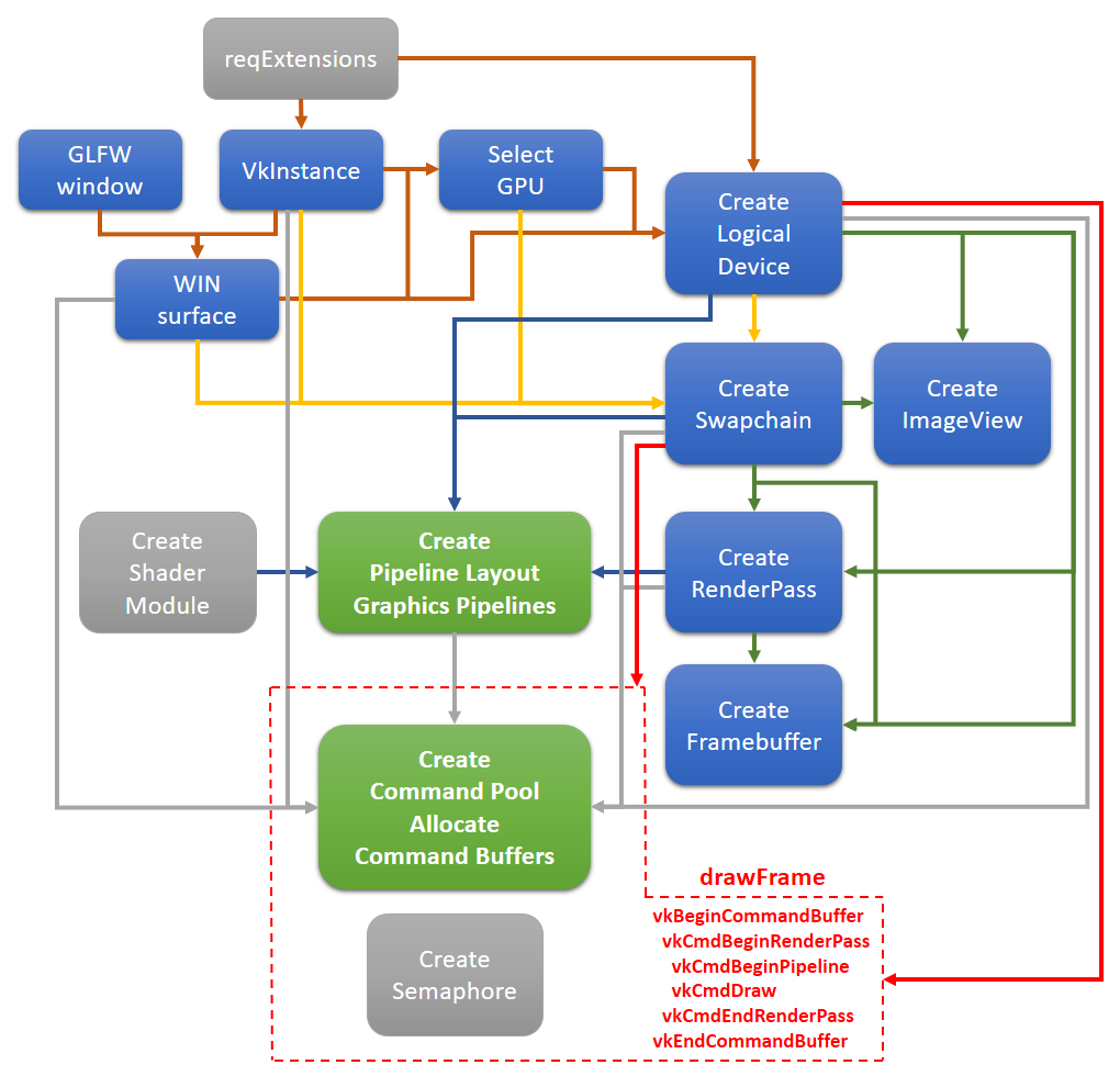
Túto časť seriálu venujeme extrémne stručnému opisu praktickej aplikácie, v rámci ktorej využijeme funkcionalitu API Vulkan na vykreslenie jednoduchej scény. Hneď v úvode zopakujeme, že jazyk Python z pohľadu výkonu v žiadnom prípade nesiaha na jednoznačného lídra, ktorým je jazyk C. Efektivitu programového kódu takisto nemožno prehnane vyzdvihnúť, pretože Vulkan si v oboch prípadoch vyžaduje oveľa náročnejšiu a hlavne rozsahovo väčšiu prípravu kódu. Čo si však môžeme z tohto článku odniesť, je poznanie, že Python je svojou flexibilitou skutočne bezhraničný a okrem ostatnej funkcionality dokáže bez problémov pracovať s modernými programovacími rozhraniami, medzi ktoré patrí aj API Vulkan.
Príprava prostredia
Na to, aby sme mohli pripraviť a spustiť priloženú vzorovú aplikáciu s názvom PyGLSL v2.0, musíme vykonať minimálne nasledujúce dva kroky:
1. V prípade OS Windows musíme nainštalovať Vulkan SDK, resp. aplikáciu by sa nám mohlo podariť spustiť aj bez inštalácie SDK, a to tak, že ...
Článok je uzamknutý
Prihlásiť pomocou členstva NEXTECH
Zobrazit Galériu
Článok je uzamknutý
Pokračovanie článku patrí k prémiovému obsahu pre predplatiteľov. S digitálnym predplatným už od 10 € získate neobmedzený prístup k uzamknutému obsahu na celý rok. Objednať si ho môžete TU. Ak ho už máte prihláste sa TU
Prihlásiť pomocou členstva NEXTECH