PLC – programovanie riadiacej jednotky Siemens Logo! vo vývojovom prostredí
V predchádzajúcich častiach sme predstavili možnosti programovania PLC a ukázali sme, ako sa dá PLC Siemens Logo! naprogramovať priamo pomocou tlačidiel na module. Zložitejšiu aplikačnú logiku budete vytvárať vo vývojovom prostredí. Najjednoduchšie sa Siemens Logo! programuje v prostredí Logo! Soft Control. K dispozícii je aj demo verzia, ktorá umožňuje aj simuláciu, no neumožňuje preniesť program do fyzického modulu. Plná verzia na DVD stojí okolo 50 euro. Na začiatok je výhodná ponuka Siemens Logo Starter kit, ktorá v praktickom kufríku obsahuje PLC modul, v prípade 24V verzie aj napájací zdroj na DIN lištu a k tomu softvér Logo! Soft Control a Simatic.
Príklady sú vo videu
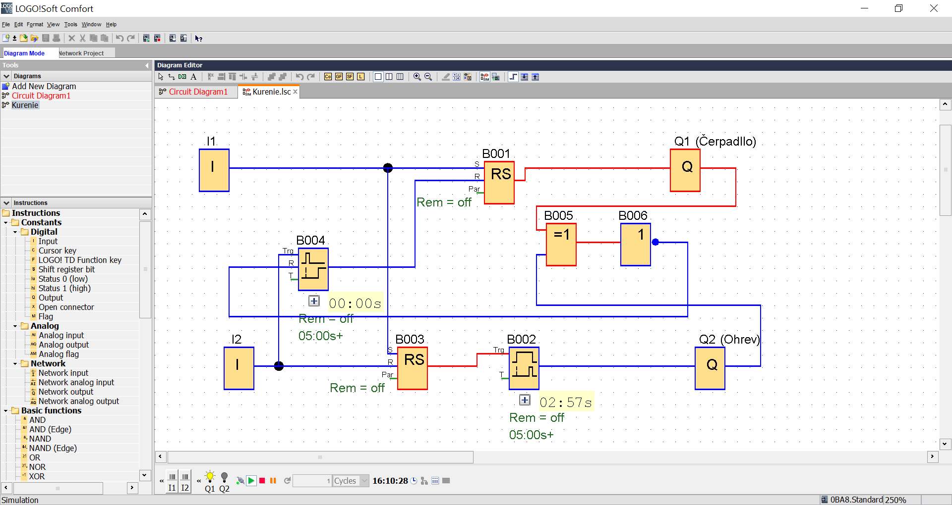
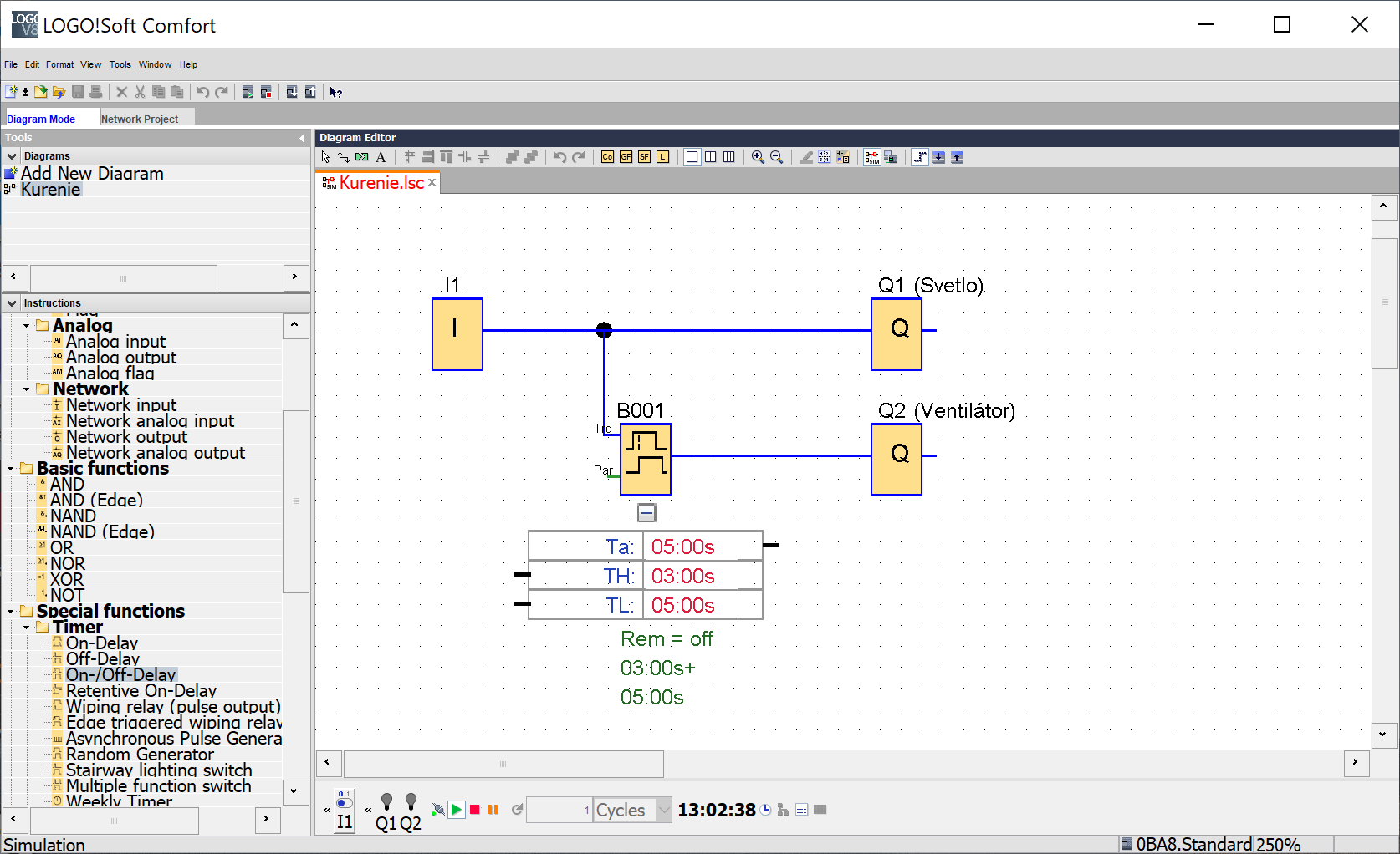
Vývojové prostredie si osvojíte za niekoľko minút. Na ľavom paneli je zoznam všetkých dostupn ...
Článok je uzamknutý
Prihlásiť pomocou členstva NEXTECH
Zobrazit Galériu
Článok je uzamknutý
Pokračovanie článku patrí k prémiovému obsahu pre predplatiteľov. S digitálnym predplatným už od 10 € získate neobmedzený prístup k uzamknutému obsahu na celý rok. Objednať si ho môžete TU. Ak ho už máte prihláste sa TU
Prihlásiť pomocou členstva NEXTECH