Python – 25. časť / Django VI
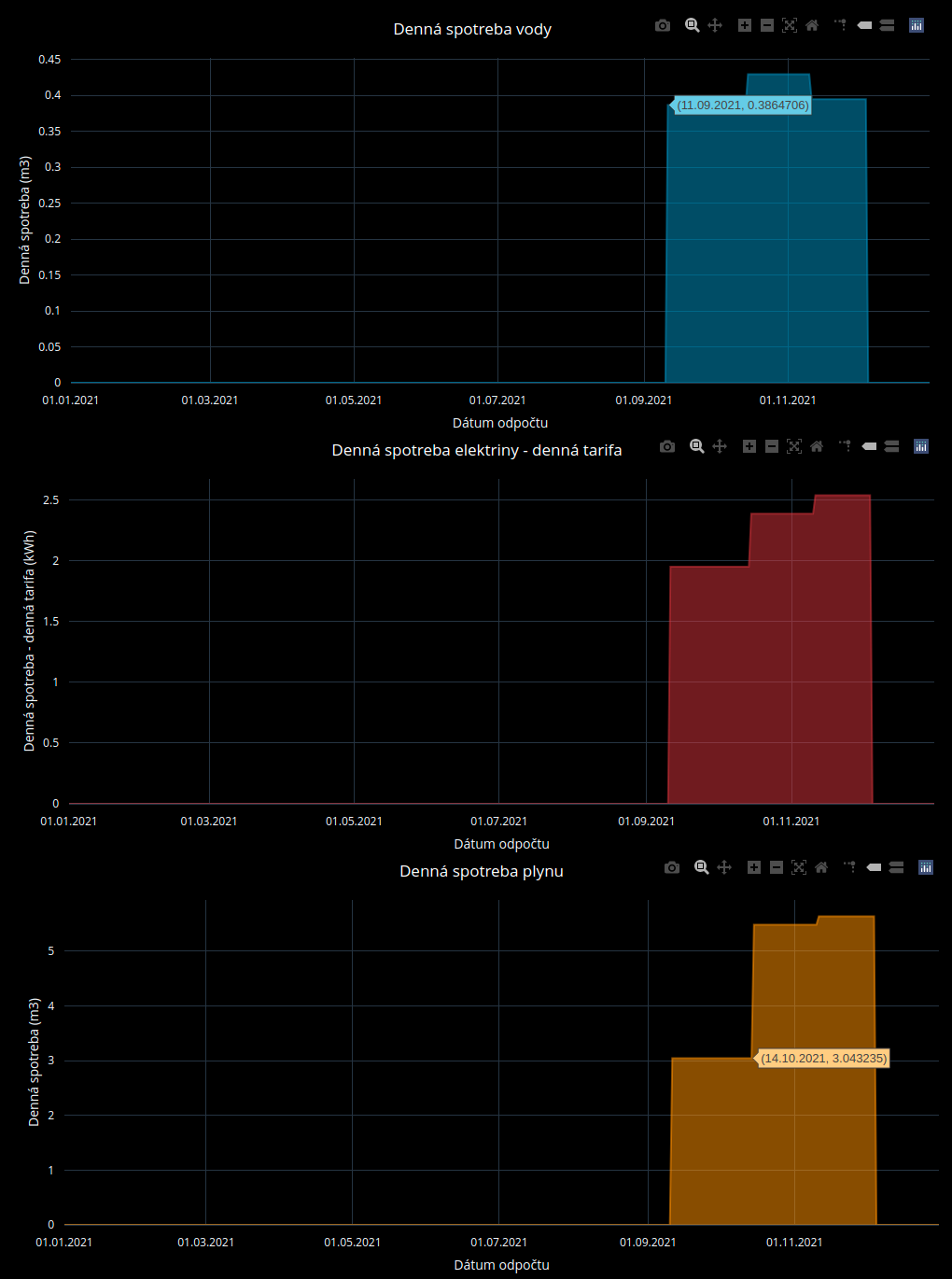
V tejto časti seriálu sa rozlúčime s frameworkom Django, a to detailnejším opisom tretej a poslednej verzie vzorovej aplikácie s názvom Spotreba energií. Nebudeme riešiť žiadne nové problémy. Naším cieľom bude zosumarizovať všetok doterajší kód a rozšíriť ho o aktivity, v rámci ktorých sa budeme venovať zápisu odpočtov spotreby elektriny a plynu. Najvýznamnejšie rozšírenie aplikácie je doplnenie grafických prehľadov priemernej dennej spotreby jednotlivých komodít.
Sumarizácia zložiek a súborov projektu
Pripomeňme si základnú štruktúru zložiek nášho projektu Django. Koreňová zložka obsahuje podzložky s názvami projekt_energie a energie, doplnené o „správcovský“ súbor manage.py. Obsah zložky projekt_energie zostal nedotknutý okrem doplnenia šablón elektrina_base.html a plyn_base.html do podzložky templates. Obidve menované šablóny sú takmer totožnou kópiou šablóny voda_base.html. Hlavný rozdiel v ich obsahu je zmena názvu jednotlivých lokalít webovej stránky. Takéto striktné oddelenie ...
Článok je uzamknutý
Prihlásiť pomocou členstva NEXTECH
Zobrazit Galériu
Článok je uzamknutý
Pokračovanie článku patrí k prémiovému obsahu pre predplatiteľov. S digitálnym predplatným už od 10 € získate neobmedzený prístup k uzamknutému obsahu na celý rok. Objednať si ho môžete TU. Ak ho už máte prihláste sa TU
Prihlásiť pomocou členstva NEXTECH